泻火吧论坛重庆_爱上海 上海后花园_泻火吧论坛重庆

  • 24小时全球服务热线+86 (572) 669 0323/669 0363

产品世界

首页 > 产品世界> 工业报警系统

工业报警系统

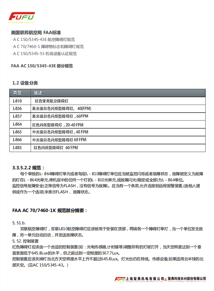
工业报警小知识

工业报警系统

         公司系列产品,可根据需求应用于多种工业场所和危险环境。方案制定与产品设计阶段,考虑到了可能面对的各种考验,执行高标准生产和运用专业测试设备完善产品性能,各系列产品能可靠地运用于大型机械、工程机械及能源等行业。
       从“声”到“光”再到“声光结合”,复弗坚持开发适用于您行业和应用现场的解决方案,为创造一个安全有序的作业环境而不断挑战。

 

产品详情

 

 

 

报警小知识.png报警小知识1.png报警小知识2.png报警小知识3.png

 

 

 

 


主站蜘蛛池模板: 穆棱市| 浦县| 邹城市| 安达市| 康乐县| 青海省| 社会| 阳西县| 潞城市| 惠安县| 邻水| 锡林浩特市| 图木舒克市| 南宫市| 甘谷县| 万盛区| 宣武区| 新龙县| 三河市| 秦安县| 苍溪县| 晴隆县| 泽州县| 南投市| 南城县| 聊城市| 临猗县| 宁陵县| 土默特左旗| 阿图什市| 曲水县| 澎湖县| 全椒县| 潼关县| 巴东县| 同江市| 寿阳县| 聊城市| 开江县| 南涧| 朝阳县|